Guía paso a paso para la resolución de problemas del sensor BSD
Precauciones de seguridad
- ⚠️ Desconectar la batería antes de manipular el cableado
- 🧤 Utilice guantes con protección ESD al manipular sensores
- 🚫 Nunca pruebe circuitos activos sin la capacitación adecuada
- Asegure el vehículo en una superficie nivelada con el freno de estacionamiento
Herramientas necesarias

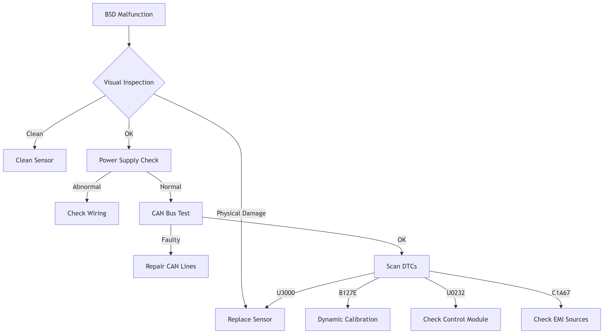
Diagrama de flujo de resolución de problemas

Procedimiento de diagnóstico paso a paso
1️⃣ Comprobaciones preliminares (5 minutos)
- Inspección visual
- Examine el sensor para:
- Daños físicos (grietas, abolladuras)
- Entrada de humedad (empañamiento en el interior de la lente)
- Obstáculos (barro, nieve, pegatinas en el parachoques)
- Verifique la seguridad del soporte de montaje (debe soportar una fuerza de tracción de 5 N)
- Verifique el asiento del conector (escuche el clic)
- Examine el sensor para:
- Prueba de función básica
- Conduzca a más de 30 mph con un vehículo de ayuda en el punto ciego
- Verificar indicadores de advertencia:
- Activación de la luz del espejo
- Vibración del volante (si está equipado)
- Alerta audible (si se activa la señal de giro)
2️⃣ Diagnóstico eléctrico (15 minutos)

- Prueba de fuente de alimentación
- Desconectar el sensor
- Medir entre los pines 1 (+) y 2 (-):
- Encendido ON: 11-14V
- Motor en marcha: 13,5-14,8 V
- Caída de tensión aceptable: <0,3 V
- Verificación del circuito de tierra
- Medir la resistencia entre:
- Pin 2 del sensor y tierra del chasis
- Pin 2 del sensor y negativo de la batería
- Resistencia máxima: 0,5 Ω
- Medir la resistencia entre:
- Comprobación de integridad del bus CAN
- Medir el voltaje entre:
- CAN Alto (pin 3) y tierra: 2,5-3,5 V
- CAN bajo (pin 4) y tierra: 1,5-2,5 V
- Medir voltaje diferencial: 1,8-2,2 V
- Verificar resistencia de terminación: 60Ω entre CAN H/L
- Medir el voltaje entre:
3️⃣ Diagnóstico avanzado (20 minutos)
Pruebas de osciloscopio
| Prueba | Patrón normal | Indicador de falla |
|---|---|---|
| Estabilidad de potencia | Línea plana (ondulación <100 mV) | Picos durante el arranque del motor |
| Señal CAN | Ondas cuadradas limpias | Ruido/distorsión |
| Integridad de la señal | Ancho de pulso constante | Caídas durante la vibración |
- Prueba de esfuerzo por vibración
- Toque la carcasa del sensor mientras monitorea las señales CAN
- Busque pérdidas de señal que indiquen uniones de soldadura agrietadas
- Prueba de estrés térmico
- Utilice una pistola térmica para calentar el sensor a 60 °C.
- Monitorizar la degradación de la señal
- Enfriar a -10°C con spray anticongelante.
4️⃣ Escenarios de diagnóstico del mundo real
Caso 1: Falla intermitente del BSD
Síntomas:
- Desactivación aleatoria del sistema
- No hay DTC consistentes
Diagnóstico:
- Se encontró una resistencia de 3,2 Ω en el circuito de tierra.
- Se remonta a un empalme corroído debajo del paso de rueda.
- Reparación: Cortar la corrosión, soldar nueva conexión.
Caso 2: Falsas alertas en la carretera
Síntomas:
- BSD se activa sin vehículos presentes
- Peor con lluvia
Diagnóstico:
- Entrada de agua en el conector
- Corrosión por sal en los pines 3-4
- Reparación: Limpiar con limpiador de contactos, aplicar grasa dieléctrica.
5️⃣ Validación posterior a la reparación
- Borrar todos los DTC
- Realizar calibración dinámica:
- Conduzca a 35-45 mph durante 15 minutos en una carretera recta.
- Realizar entre 5 y 10 cambios de carril
- Verificar el funcionamiento del sistema:
- Prueba con objetivo de bicicleta (más sensible)
- Prueba bajo la lluvia (simulación con una botella de spray)
- Prueba al anochecer (interferencia del ángulo del sol)
Tabla de referencia de resolución de problemas
| Síntoma | Causa más probable | Prueba rápida |
|---|---|---|
| Sin activación de BSD | Fallo de la fuente de alimentación | Compruebe el fusible #32 |
| Alertas falsas | Obstrucción del sensor | Limpiar con alcohol |
| Falla intermitente | Problema del circuito de tierra | Prueba de caída de tensión |
| Sistema deshabilitado | Fallo del bus CAN | Resistencia de terminación |
| Errores de alineación | Daños en el soporte | Comprobación del par de 8 Nm |
Consejos profesionales
- Siempre realizar la calibración después de retirar el sensor
- Para alertas falsas: Verifique si hay accesorios de repuesto (portabicicletas, defensas delanteras)
- En vehículos eléctricos: prueba durante el frenado regenerativo (problemas de picos de tensión)
- Para vehículos de flota: registre los tiempos de falla para identificar patrones (por ejemplo, fallas después de caminos de grava)
Los fallos del sensor 90% se deben a problemas de cableado o calibración. Nunca lo reemplace sin antes verificar la alimentación, la conexión a tierra y la integridad del CAN.
- Martín ThorneTécnico maestro ADAS
Navegación de la serie
- ¿Qué es un sensor de detección de puntos ciegos y por qué es fundamental para la seguridad vial?
- Cómo funcionan los sensores BSD con el asistente de mantenimiento de carril y la alerta de tráfico cruzado
- Soluciones BSD reforzadas para camiones comerciales y vehículos pesados
- Decodificación de códigos de falla comunes del sensor BSD y pasos para la solución de problemas
- Cómo elegir el sistema BSD adecuado para su vehículo o flota
- Mantenimiento y calibración de sensores de detección de puntos ciegos
- Diseños BSD compactos e integrados para vehículos eléctricos y coches compactos modernos
- Por qué fallan los sensores BSD: causas, señales de advertencia y prevención
- ✅Guía paso a paso para diagnosticar problemas del sensor BSD
- Reemplazo del sensor de detección de punto ciego: instrucciones paso a paso
- Errores comunes al reemplazar un sensor BSD y cómo evitarlos




Recursos y productos de artículos relacionados
Sensor de temperatura del aire
El Sensor de Temperatura de Aire MOOCAR proporciona lecturas ambientales precisas críticas para el rendimiento del motor. Los procesos de producción del Sensor de Temperatura de Aire MOOCAR cumplen con las normas IATF16949 e ISO14001, con...
Sensor de nivel de refrigerante
El sensor de nivel de refrigerante MOOCAR garantiza un control preciso del refrigerante del motor, evitando el sobrecalentamiento. Los procesos de producción del Sensor de Nivel de Refrigerante MOOCAR cumplen con las normas IATF16949 e ISO14001, con...
Interruptor térmico
MOOCAR Thermo-Switch garantiza un funcionamiento seguro mediante la detección precisa de umbrales de temperatura críticos. Los procesos de producción de MOOCAR Thermo-Switch cumplen las normas IATF16949 e ISO14001, con un rendimiento...
Bomba de agua - ¿Cómo funciona y falla?
¿Cómo funciona la bomba de agua?
¿Por qué falla la bomba de agua?
¿Cuáles son los síntomas de avería de la bomba de agua?
¿Cómo sustituir una bomba de agua averiada?
Por qué fallan los sensores de NOx: causas comunes, diagnóstico y prevención
Descubra las principales razones por las que fallan los sensores de NOx en vehículos diésel y de gasolina. Descubra cómo la contaminación, los problemas de cableado o los fallos de la ECU...
Arquitectura de diseño: estructura del sensor, redundancia e interfaces de señal
Explore la arquitectura de diseño de los sensores de ángulo de dirección, incluida la redundancia de doble canal, las interfaces CAN/SENT y las funciones de seguridad alineadas con la norma ISO 26262. Ideal para ingenieros y técnicos...





